足球投注app分歧占昔时经审计净钞票的1.08%和2.63%-欧洲杯下单平台(竞猜)股份有限公司

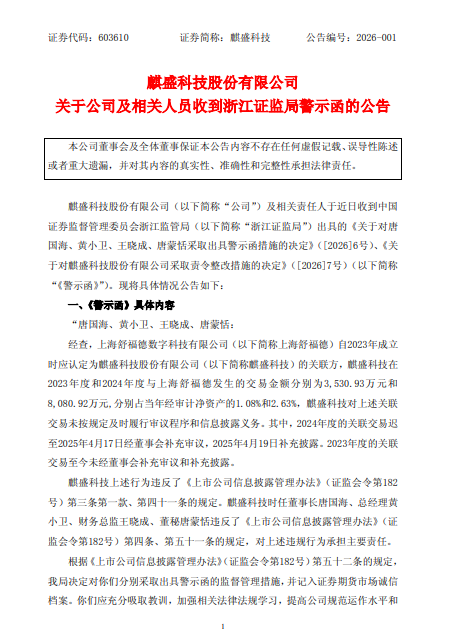
1月14日晚间,智能电动床龙头企业麒盛科技(603610,SH)公告称,公司及联系背负东谈主于近日收到中国证券监督处罚委员会浙江监管局出具的《对于对唐国海、黄小卫、王晓成、唐蒙恬取舍出具警示函步伐的决定》及《对于对麒盛科技股份有限公司取舍责令整改步伐的决定》。

经查,上海舒福德数字科技有限公司(以下简称上海舒福德)自2023年建造时应认定为麒盛科技股份有限公司(以下简称麒盛科技)的关联方,麒盛科技在2023年度和2024年度与上海舒福德发生的往复金额分歧为3530.93万元和8080.92万元,分歧占昔时经审计净钞票的1.08%和2.63%,麒盛科技对上述关联往复未按规则实时推论审议门径和信息表现义务。其中,2024年度的关联往复迟至2025年4月17日经董事会补充审议,2025年4月19日补充表现。2023年度的关联往复于今未经董事会补充审议和补充表现。
麒盛科技上述手脚违背《上市公司信息表现处罚见地》联系规则,公司时任董事长唐国海、总司理黄小卫、财务总监王晓成、董秘唐蒙恬违背《上市公司信息表现处罚见地》联系规则,对上述违章手脚承担主要背负。因此,浙江证监局决定对公司取舍责令整改步伐,并对子系背负东谈主出具警示函。
公开贵府涌现,麒盛科技股份有限公司创立于2005年,是一家奋力于于健康就寝智能技能与大数据运用的各人化跨国企业,亦然宇宙上大的智能电动床制造商之一。公司于2019年10月在上交所主板上市。
麒盛科技2025年三季度事迹论说涌现,2025年前三季度,公司生意收入22.24亿元,同比增长0.08%;归母净利润1.47亿元,同比下落2.74%。
末端1月15日9点36分,麒盛科技的股价18.08元/股,总市值64亿元足球投注app,市盈率42.1。
上一篇:买球下单平台利欧股份、好意思年健康等4连板-欧洲杯下单平台(竞猜)股份有限公司
下一篇:没有了
